Adult-Onset Cerebellar Ataxias
The objective of this review is to provide clinical neurologists with practical tips for the evaluation and treatment of adult-onset cerebellar ataxias. These conditions can be challenging to diagnose, owing to overlapping phenotypes from diverse etiologies. The overarching physical finding of “ataxia,” derived from the Greek “lack of order,” is universally seen in this group of diseases, yet is more a descriptive term unifying a constellation of findings than a specific diagnosis. After gaining familiarity with common and uncommon ataxia presentations, the diagnostic process can be assisted by the medical history and clinical features, as with any neurologic condition. A comprehensive and detailed review of all cerebellar ataxias, a topic that can fill textbooks, is not within scope of this review; however, the information provided generates a framework for evaluating ataxias to make diagnosis less daunting.
Cerebellar Anatomy and Physiology
Although it comprises just 10% of brain volume, the cerebellum accounts for 80% of brain surface area and close to 50% of the brain’s neurons—truly a marvel of anatomic packaging.1 Complex microanatomy and interconnectedness of the cerebellum with all areas of the brain integrate sensory input for accurate motor and nonmotor planning to produce precise actions. In addition, the cerebellum modulates cognition and emotion.2 On brain MRI, there are 3 functional somatotopic cerebellar regions easily identified; these are often affected in cerebellar ataxias (Figure). Cerebellar lesions lead to a mismatch between intended and executed movement, producing common signs of ataxias.

Symptoms and Signs of Ataxias
Individuals with cerebellar disorders report difficulty with walking and balance, falls, dizziness, blurred or double vision, slurred speech, clumsiness, poor penmanship, knocking objects over when reaching for them, and tremors. Cerebellar signs include impaired cancellation of the vestibuloocular reflex (VOR), nystagmus, dysarthria, limb tremor, axial tremor (titubation), dysmetria, and limb and gait ataxia. Dyssynergia and hypotonia are not common but are identifiable in certain cerebellar diseases. Pathologic processes that disrupt cerebellar connections to the cortex underlie cerebellar cognitive affective syndrome (CCAS or Schmahmann syndrome), which manifests as impaired executive functioning, visuospatial difficulties, expressive language errors, blunted affect, and disinhibited behavior.2 The frequency and presence of ataxic signs is variable. In severe or advanced stages, individuals with cerebellar ataxia may become anarthric and dysphagic, and require the use of a wheelchair for mobility.
Acute cerebellar lesions (eg, strokes) may be precisely localized and identified by neuroimaging, owing to functional disruption in specific vascular territories compared with neuro-degenerative ataxias that cause more widespread and progressive cellular damage. Because cerebellar symptomatology overlaps despite dissimilar etiology, the importance of a detailed history and thorough neurologic examination, including use of a standardized rating instrument (eg, the Scale for Assessment and Rating of Ataxia [SARA]) cannot be overstated.3
Ataxia Classification
Cerebellar ataxias may be broadly classified as acquired, genetic, or sporadic based on the underlying pathologic process (Table 1). Although most genetic ataxias are chronic and progressive, the episodic ataxias (EA), which are genetic, may present as specifically triggered discrete events interspersed with symptom-free intervals.

Sporadic ataxias include multiple system atrophy (MSA), which is subdivided into a cerebellar subtype (MSA-C) and a parkinsonism subtype (MSA-P) ), and idiopathic late-onset cerebellar ataxia (ILOCA). MSA-C is a neurodegenerative α-synucleinopathy characterized by dysautonomia and cerebellar deficits.4 As either subtype of MSA progresses, both parkinsonian and cerebellar signs are present (See also Atypical Parkinsonian Syndromes in this issue).
ILOCA is somewhat of a “waste-basket” diagnostic category, capturing all ataxias without a discernible etiology despite a thorough evaluation. With periodic genetic testing and clinical follow-up, people diagnosed with ILOCA may eventually be diagnosed with a hereditary ataxia or MSA-C.5
Diagnostic Approach
The rate of ataxia progression, from onset of symptoms to maximal deficit, is a clue to whether the ataxia is acquired, genetic, or sporadic (Table 2). Acquired ataxias typically present acutely and progress rapidly from vascular, immune-mediated, infectious, and toxic causes. Substrate deficiencies (eg, vitamin B1, B12, E or A) and iatrogenic insults, except acute drug overdoses, present subacutely. Unless there is a known family history, adult-onset genetic ataxias may not present to the neurologist until later in the disease course because of their insidious onset and slow progression. MSA-C progresses much more rapidly than ILOCA and genetic ataxia and causes significant disability in a short time, with death occurring 6 to 10 years after symptom onset. MSA is diagnosed as clinically probable, clinically established, or neuropathologically established in order of increasing specificity by clinical criteria guidelines.5

Table 2 shows a rational diagnostic approach to ataxias based on clinical presentation and potential etiology. Although tests are labeled as first-, second-, and third-line options based on acuity, the order of testing must match the clinical scenario. Additionally, not all tests from each tier need to be done for every person with cerebellar ataxia. Brain, and sometimes spinal cord, MRI is recommended for all ataxias considering the high diagnostic value of MRI for diverse types of ataxias.
Acute and Subacute Ataxias
Acute and subacute ataxias can typically be identified with neuroimaging, serum and cerebrospinal fluid (CSF) markers, and common ancillary tests. Prompt recognition of acquired ataxias (Table 1) is important because specific treatments are available and delaying treatment may cause irreversible neurologic damage.
Inflammatory and Immune-Mediated Ataxias. Paraneo-plastic-, gluten-, glutamic acide decarboxylase (GAD65)-ataxias and steroid-responsive encephalopathy and ataxia (SREAT) are antibody-associated.6 Ataxias may also be secondary to connective tissue diseases (eg, systemic lupus erythematosus [SLE], Sjogren syndrome, and sarcoidosis) and multiple sclerosis (MS) owing to the centrality of the immune system in pathogenesis.
Diagnosing gluten ataxia requires a high degree of suspicion because diagnostic tests are known to be unreliable, and presentations can be atypical.7 Serum levels of antiGAD65 are not specific for the neurologic syndrome, and CSF levels must be obtained. Although not all paraneoplastic antibodies result in ataxia, a comprehensive panel may be cheaper than individual antibody tests. Because new antibodies are periodically discovered and implicated in cerebellar ataxia, using a standardized laboratory (eg, Mayo Clinic Labs) where a sample can be reflexed for additional testing is suggested. SREAT is a debatable diagnosis that is confirmed if neurologic symptoms resolve after solumedrol infusions in the setting of elevated thyroperoxidaase (TPO) antibodies. Screening for malignancy in high-risk individuals (eg, people who smoke or have family or prior history of neoplasm) by body CT scans is standard of care for unexplained subacute ataxias.
Infectious and Parainfectious Ataxias. Several pathogens, including those with specific antimicrobial treatment, are implicated in cerebellar ataxia and should be tested depending on the patient’s risk factors (Table 2).
Toxin- and Drug-Induced Ataxias. Alcohol, recreational drugs of all kinds, certain heavy metals (eg, mercury) organic solvents (eg, toluene), and prescription medications including lithium, phenytoin, metronidazole, and chemotherapeutic agents are all associated with direct or indirect cerebellar damage. Serum and urine assays and, in certain instances, specific toxicology tests can confirm exposure. Early elimination of these agents can mitigate progressive damage.
Sporadic Ataxias
MSA is established by clinical criteria supported by ancillary tests, whereas ILOCA is more a diagnosis of exclusion.4,5 CoQ10 deficiency has been implicated in a Japanese cohort but is not a ubiquitous cause of MSA.9 A dopamine transporter (DaT) scan that can detect presynaptic nigrostriatal denervation has limited utility in MSA-C, especially if denervation is primarily in postsynaptic striatal neurons.10,11 [123I]metaiodobenzylguanidine myocardial scintigraphy (cardiac-MIBG) or fluorodeoxyglucose positron emission tomography (FDG-PET) are supportive tests for MSA but are not as readily available in the US as a DaT scan.4 The Syn-one test, a skin biopsy assay for phosphorylated α-synuclein in cutaneous nerve fibers, can potentially distinguish MSA from genetic ataxia mimics.12 Because rapid eye movement sleep behavior disorder (RBD) and central sleep apnea are common in MSA, polysomnography should be done whenever MSA is suspected. Progressive supranuclear palsy (PSP) is another sporadic neurodegenerative disorder that can mimic a chronic cerebellar ataxia in initial disease stages.13
Additional ancillary tests listed in Table e1 have diagnostic utility for ataxia,14,15 including serum markers of genetic ataxias that can be used to narrow the potential causative genes for more targeted testing.

Genetic Ataxias
When there is a clear family history with a known genetic variant, multiple lines of investigation can be avoided; however, this is a rarity in clinical practice. Often, the evaluation of chronic cerebellar ataxias is expensive, extensive, and exhausting for the patient and their family members, which is why a tiered cost-effective evaluation is recommended.
Definitive diagnosis of a genetic ataxia is a pathogenic mutation correlating with the phenotype. In the appropriate clinical context, neuroimaging clues, selected ancillary tests, and certain serum markers (Table 2 and online-only Table e1) can facilitate targeted gene testing.15-17
Establishing the proband’s pedigree by taking a detailed family history is the first step to ascertaining an inheritance pattern with the understanding that absence of family history does not exclude genetic ataxia. Pretest genetic counseling discussing the risks and benefits of genetic testing is critical. When genetic counseling is not readily available, consider referral to the nearest institution with a genetics department or contracting with a Healthcare Information and Portability Accountability Act (HIPAA)-compliant commercial entity that offers genetic counseling at affordable rates. Posttest genetic counseling for results interpretation should also be standard of care.
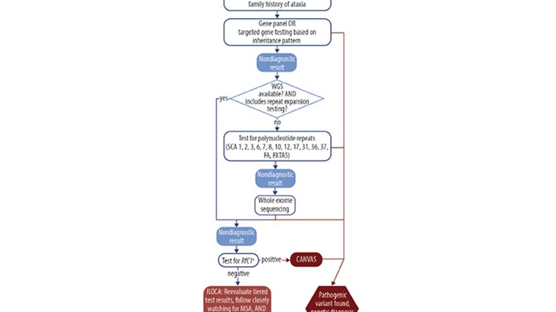
The number of genetic ataxias has expanded significantly with next-generation sequencing (NGS), which includes whole exome sequencing (WES) and whole genome sequencing (WGS), to the point that there are too many to memorize. Just as knowledge of diagnostic markers can refine genetic testing, there is value in knowing unique extracerebellar features of certain ataxias (online-only Table e2) to improve the accuracy of genetic testing, especially when NGS is inaccessible. A pragmatic approach to genetic testing in various clinical scenarios is shown in Figure e1. Periodic testing with updated genetic platforms is suggested if initial test results are negative before ILOCA is diagnosed.


Autosomal Dominant Ataxias. Spinocerebellar ataxia 3 (SCA3) is the most common autosomal dominant ataxia followed by SCAs 1, 2, 6, 7, 8, 10, and 12 in no specific order because prevalence varies by regional and ethnic differences.18 SCAs are numbered in order of discovery and genetic confirmation, with SCA49 being the most recently reported.19 Conventionally, dentatorubral-pallidoluysian atrophy (DRPLA) is included in the list of SCAs, but EAs are not, although they are inherited in a dominant manner.
Autosomal Recessive Ataxias. Cerebellar ataxia with neuro-pathy and vestibular areflexia syndrome (CANVAS) and Friedreich ataxia (FA) are among the most common autosomal recessive ataxias, with CANVAS primarily reported after age 45.14 Although typically associated with biallelic intronic polynucleotide expansions in the RFC1 gene, compound heterozygotes with CANVAS have been recently reported.20 Based on clinical features, autosomal recessive ataxias have been classified into primary ataxic or multisystemic disorders.21
X-Linked Ataxias. Fragile X-associated tremor/ataxia syndrome (FXTAS) is the most common X-linked ataxia in adults with a preponderance in XY heterozygotes. FXTAS is caused by a premutation in the FMR1 gene that also causes fragile X syndrome in children when the mutation is fully expanded.
Mitochondrial Ataxias. Pathogenic variants in nuclear or mitochondrial DNA cause mitochondrial ataxias, which follow a maternal or Mendelian inheritance.22 Expression and severity of mitochondrial ataxias varies within and in between generations owing to heteroplasmy. Common mitochondrial ataxias in adults include DNA polymerase γ (POLG1) syndromes, mitochondrial encephalopathy, lactic acidosis, and stroke-like episodes (MELAS), and myoclonic epilepsy with ragged red fibers (MERRF).
Pitfalls of Genetic Testing. Polynucleotide expansion repeat ataxias are most commonly caused by pathogenic polyglutamine expansions. These ataxias are typically associated with anticipation recognized by earlier and more severe disease expression in subsequent generations, with a few exceptions. Polynucleotide expansions are not readily identified on all NGS platforms, especially if expansions are very large; therefore, individual gene or selective expansion panel testing may be needed. FA, CANVAS, and SCAs 10, 31, 36, 37, and 39 are caused by pathogenic variants in introns; as such, exome sequencing platforms may fail to detect them. Currently, the only lab that offers CANVAS testing in the US is the University of Chicago Genetic Laboratory Services. Hereditary spastic paraplegia (HSP) can present as a spastic ataxia and Huntington disease (HD) as a choreiform ataxia.13,23 Testing for these disorders should be considered in the appropriate clinical context if genetic testing for cerebellar ataxia is nondiagnostic.
Ataxia Treatment
A full discussion of ataxia treatment is out of scope for this review. Table 3 lists acquired and genetic ataxias with specific pharmacologic treatments designed to curtail disease progression.14,15 All ataxias warrant timely and effective management to improve quality of life. Multidisciplinary symptomatic treatment (online-only Table e3) from education and support, to neurorehabilitation, prompt pharmacologic intervention, palliative care, and hospice for end-of-life care is especially relevant in neurodegenerative ataxias.24,25


The National Ataxia Foundation (NAF) is an excellent resource for patients, caregivers, and healthcare providers treating ataxia. As yet, there is no disease-modifying treatment for sporadic and genetic ataxias, but there is significant scientific progress regarding pathogenesis of cerebellar disorders, and multiple ataxia trials are ongoing. Omaveloxolone is under review by the Food and Drug Administration (FDA) for potential treatment of FA. Targeted genetic technologies using antisense oligonucleotides and RNA silencing show promise and research studies of these agents are (or are soon to be) underway in polyglutamine ataxias, including SCA3.18,26 Neuromodulation is being investigated as well.27
Moving Forward
Knowledge about ataxia needs to be urgently disseminated if we are to prepare the next generation of specialists to move the field forward. With this objective in mind, NAF has launched the annual Ataxia Clinical Training (ACT) program, which is a didactic conference designed for neurology fellows who are particularly interested in the field. More information about applying for ACT can be obtained by visiting the NAF site at https://ataxia-clinical-training/.
Ready to Claim Your Credits?
You have attempts to pass this post-test. Take your time and review carefully before submitting.
Good luck!
Recommended
- Movement Disorders
Etiology and Treatment of Urogenital Dysfunction in Individuals with Parkinson Disease
Sojung K. Park, DO; Peter A. LeWitt, MD, MMedScSojung K. Park, DO; Peter A. LeWitt, MD, MMedSc - Movement Disorders
Diagnosis and Treatment of Neuro-Ophthalmologic Symptoms in People with Parkinson Disease
Wafae Chouhani, MD; Angelica Hernandez Mondragon, MDWafae Chouhani, MD; Angelica Hernandez Mondragon, MD - Movement Disorders
Diagnosis and Management of Sleep Disorders in Individuals with Parkinson Disease
Genevieve Stone, DO; Christopher Morgan, MDGenevieve Stone, DO; Christopher Morgan, MD






