Migraine mimics are primary or secondary headache disorders with features in common with migraine that may lead to erroneous, false-positive diagnosis of migraine. For people seeking care for severe recurrent headaches, migraine is the most likely diagnosis, justifying a high index of suspicion for migraine. This can lead to errors of overdiagnosis and missed opportunities to treat the disorder that is truly present. The possibility of migraine mimics should be considered:
- at the time of the initial consultation
- in anyone diagnosed with migraine who does not have the expected response to treatment
- in anyone diagnosed with migraine whose headache features change over time.
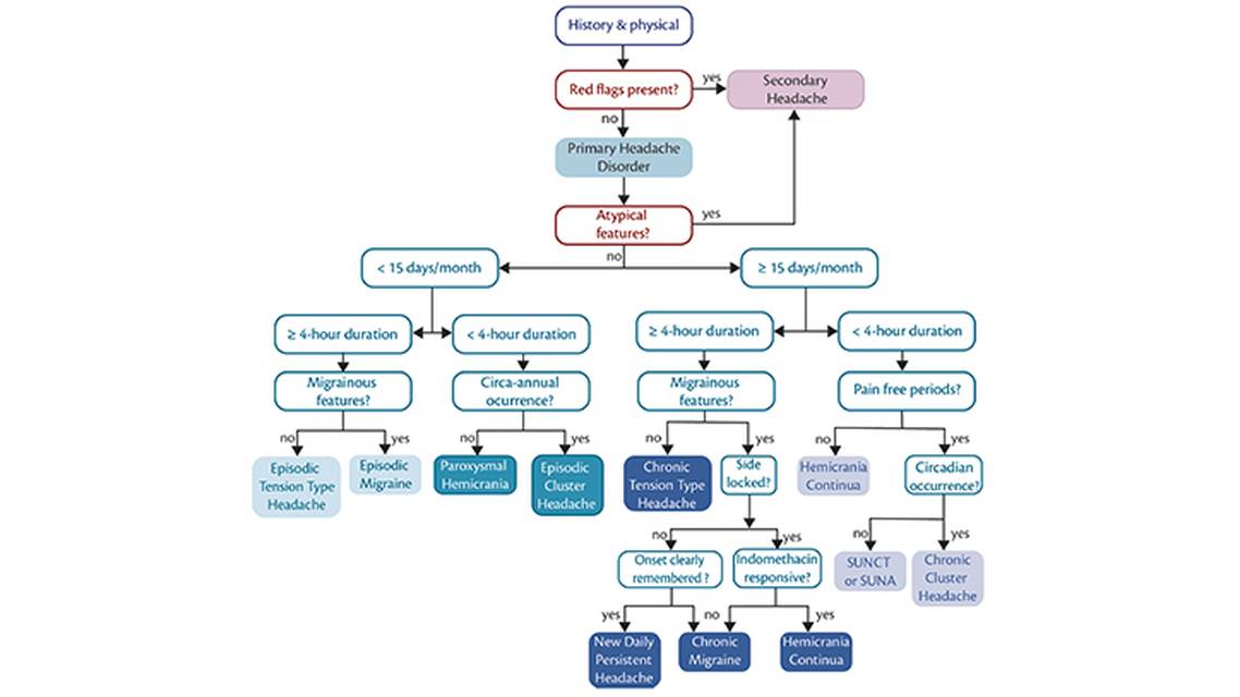
Another factor is that more than a single diagnosis may be present (ie, migraine and another condition). Our suggested diagnostic approach is summarized in the Figure.
Individuals presenting with recurrent moderate-to-severe headaches as a prominent symptom require meticulous evaluation. That evaluation usually begins with identification or exclusion of secondary headache disorders, defined as headache disorders attributable to another disease. A careful history is followed by general medical and neurologic examinations to search for red flags, ie, clinical features that suggest the possibility of a secondary headache disorder. When red flags are present, a targeted diagnostic evaluation is undertaken to support or exclude suspected secondary headache disorders.
Herein, we first consider the diagnosis of migraine mimics at the time of the initial consultation, starting with primary headache disorders and then moving on to secondary headache disorders. Next, we consider the possibility of migraine mimics later in the course of treatment when people’s headaches do not respond to treatment as expected or when headache patterns change. Finally, we consider the possibility that more than 1 type of headache is present.
Primary Headache Disorders
Core features of migraine according to the International Classification of Headache Disorders, 3rd edition (ICHD-3) are listed in the Box.1 Although the diagnostic criteria are explicit, many migraine features are also found in other primary headache disorders. For example, unilateral pain characterizes both migraine and the trigeminal autonomic cephalalgias (TACs). In addition, ICHD-3 diagnoses require that the headache disorder is not better accounted for by another condition. This seemingly simple statement means that meeting the symptom criteria for migraine is not sufficient to establish a diagnosis. The clinician has to also ensure that there is no better explanation for the patient’s symptoms. Diagnostic errors often lead to therapeutic delay.
Trigeminal Autonomic Cephalalgias
The TACs comprise a group of primary headache disorders that have the hallmark of unilateral headache with ipsilateral cranial autonomic symptoms, including
- cluster headache (CH)
- paroxysmal hemicranias (PH)
- hemicrania continua (HC) and
- short-lasting unilateral neuralgiform headache attacks with or without conjunctival injection (SUNCT/SUNA).
The TACs are distinguished from one another by attack frequency, attack duration, and patterns of response to treatment. All can be confused with migraine because unilateral pain is common to all, and patterns of associated symptoms and treatment response for the TACs and migraine overlap. The defining cranial autonomic features of TACs also occur commonly in migraine; likewise, the associated symptoms of migraine (ie, nausea, photophobia, and phonophobia) are common in the TACs.2

Characterized by unilateral severe pain, CH attacks last 15 to 180 minutes with autonomic features and sometimes a sense of restlessness.1 Associated symptoms characteristic of migraine are often seen in CH attacks.3,4 With these features, and increased occurrence of attacks, CH can be misdiagnosed as chronic migraine. Features that differentiate CH from migraine are shorter attack duration, circa-annual and circadian patterns, and restlessness that can occur during a CH attack.
Remarkable for the continuous headache with exacerbations of pain, HC can be confused with migraine, particularly if the history focuses exclusively on the painful exacerbations that are a hallmark of HC. Individuals with HC often have migrainous features.5 In a case series it was noted that 74% of persons with HC had associated symptoms of migraine.6 Another study suggests 52% of people correctly diagnosed with HC were initially diagnosed with migraine.7 Pain-free intervals between exacerbations favor a diagnosis of migraine, whereas absence of pain-free intervals favors HC. If pain is continuous, and the headache is side locked with cranial autonomic features, HC should be considered strongly. Focusing only on exacerbations and not baseline level of pain can lead to misdiagnosis of migraine or CH, depending on duration of exacerbations. Even when background continuous headache is taken into account, there is still danger for misdiagnosing HC as chronic migraine. The hallmark of a definitive diagnosis of HC is absolute response to indomethacin, which leads to complete pain freedom and no pain recurrence once the appropriate dose is reached. Migraine may respond to indomethacin, but rarely completely and may also respond incompletely to other nonsteroidal anti-inflammatories. With the exception of persistent background headache, PH shares the same features of HC. Individuals with PH have distinct pain-free periods.
With highest frequency and shortest duration of attacks, SUNCT/SUNA attacks are moderate-to-severe single-to-multiple stabs of pain lasting from 1 to 600 seconds.1 Compared with other TACs, the differential diagnosis for SUNCT/SUNA more often includes short-lasting neuralgiform facial pain syndromes (eg, trigeminal neuralgia) rather than migraine, simply because migraine duration is usually 4 to 72 hours.
New Daily Persistent Headache
New daily persistent headache (NDPH) is characterized as a persistent headache, clearly remembered from onset, possibly with features of tension-type headache, migraine, or both that is present for at least 3 months. This implies that any headache phenotype considered primary that has persisted for 3 months should include NDPH on the differential diagnosis. The dilemma diagnostically is that both tension-type headache and migraine have chronic forms that can be intractable, making it easy to misdiagnose NDPH for chronic migraine and vice versa. This diagnostic challenge has caused many to investigate therapeutic methods that treat all of these headache disorders, although this was once considered an impossible goal. OnabotulinumtoxinA, which is approved for treatment of chronic migraine by the Food and Drug Administration (FDA), also provides improvement in headache frequency and severity for persons with NDPH over a 12-month period.8 Notoriously very difficult to treat,9 strategies for NDPH often focus on clarifying the headache phenotype for the best chance of achieving a goal toward headache freedom.
Hypnic Headache
The ICHD-3 describes hypnic headache as a frequently occurring headache attack without cranial autonomic symptoms. With attacks of up to 4 hours that develop during sleep and often wake a person from sleep, hypnic headache is easily misdiagnosed as migraine. In a case series of 23 people diagnosed with hypnic headache, about 70% also had a history of migraine, shedding light on the fact that these disorders may coexist.10
Secondary Headache Disorders
Some secondary headache disorders that can mimic migraine can potentially be life threatening. Certain red flags (The Red Flag List) can raise the suspicion for secondary causes, including rapid onset of headache, association of headache with focal neurologic signs, and initial headache onset in a person over age 50.11 It is also important to tease out any unique features of a newly presenting headache from those a person with a chronic headache disorder has previously experienced.

Vascular Secondary Headaches
Arterial Dissection. Headache associated with cervical or vertebral arterial dissection may resemble migraine. These headaches may be unilateral and are sometimes associated with nausea and vomiting, as well as visual disturbances reminiscent of aura and photophobia.12,13 The severity of pain and duration of headache associated with arterial dissection can also mimic migraine, although onset of pain may be more rapid in dissection.1 Signs secondary to cerebral ischemia or sympathetic compromise can help differentiate migraine from arterial dissection; however, these can often present at a later time following headache and potentially delay correct diagnosis.
Giant Cell Arteritis. The headache associated with giant cell arteritis (GCA) can also have migrainous features and may be associated with temporary visual loss called amaurosis fugax that can be confused with visual aura. Among other features of GCA, the presence of systemic symptoms such as weight loss, fevers and/or malaise and onset of headache after age 60 should prompt further workup for this condition.14
Stroke and Other Vasculopathies. Stroke, intracranial hemorrhage, venous sinus thrombosis, reversible cerebral vasoconstriction syndrome (RCVS), and genetic vasculopathies may have associated headache, some of which also have migrainous features.1 Focal neurologic symptoms and signs and changes in level of alertness warrant further exploration of etiology, although these features are also sometimes associated with migraine, causing false-negative migraine diagnoses.
Thunderclap Headache. Whenever there is suspicion for vascular secondary headaches, migraine should be a diagnosis of exclusion. This is particularly so for a headache with thunderclap onset, which warrants rigorous evaluation for a secondary cause. Any headache with an onset reaching peak intensity in less than 1 minute is, by definition, a headache of thunderclap onset that can allude to a subarachnoid hemorrhage, hemorrhagic stroke, RCVS, or even pituitary apoplexy. After these life-threatening conditions have been ruled out, returning to the consideration of migraine should also include the possibility of primary thunderclap headache—then called crash migraine.
Transient Ischemic Attacks. Often confused for migraine aura and vice versa, transient ischemic attacks (TIAs) have acute focal neurologic onset. A study found certain sociodemographic features including age, male sex, history of vascular risk factors (eg, hypertension or hyperlipidemia), as well as a history of mostly motor-type symptoms and symptoms lasting less than 1 hour to all be associated with TIA versus migraine aura. The authors felt, however, that no clinical elements were sufficient to discriminate between the 2 entities.15 There is a relationship between migraine and TIA independent of aura as well. A recent study16 found a higher 1-year prevalence of migraine without aura in people who had experienced a TIA. Approximately 13% of individuals who had TIA experienced a new type of mostly migraine-like headache. Persons with posterior circulation TIAs were more likely to have a migraine-like headache than those with anterior circulation TIA. Interestingly, migraine-like headaches appeared for the first time in some persons with TIA. This illustrates the importance of looking for new or changed headache descriptions because new or worsened migraine potentially can be a warning sign for TIA. Recognition of this warning can hopefully help prevent a possible future stroke. Conversely, inappropriate diagnosis of TIA in a patient with migraine aura may result in extensive work-up and unwarranted antiplatelet therapy.
Cerebrospinal Fluid Pressure-Related Secondary Headache
Headache associated with idiopathic intracranial hypertension (IIH) may often be confused with migraine. The demographics for people with either condition overlap significantly and IIH and migraine may often be comorbid.17 Headaches that worsen upon awakening as well as other positional provocations, pulsatile tinnitus, and papilledema should raise concern for IIH. Low-pressure headaches secondary to a cerebrospinal fluid (CSF) leak are also important to keep on the differential diagnosis when evaluating patients with migraine, especially if they are resistant to many migraine medications. These headaches tend to occur upon rising and/or later in the day although this pattern is not always evident.18
Headache Associated With Neoplasms
Although migraine is not the most common headache phenotype in individuals with underlying brain tumors, migraine can be a presenting feature alongside nausea and vomiting, which makes arriving at the correct diagnosis challenging. Precipitation of headache by the Valsalva maneuver and bending over warrants investigation for neoplasms.19 In a study of individuals with pituitary tumors, of those who reported headache, the features most commonly described included severe throbbing pain in the frontal or orbital regions and relief with rest,20 both of which are common in migraine as well. A potentially dangerous situation is when someone with a preexisting diagnosis of migraine who then develops an underlying brain tumor (primary tumors or metastasis) has neoplasm-related headache or new symptoms mistakenly attributed to migraine. A recent study found that participants with brain tumors also had increased risk of prior migraine diagnosis.21 It is essential to remain vigilant whenever an individual’s migraine course worsens without an obvious explanation.
Infectious Secondary Headaches
Meningitis is frequently associated with headache but also features other cardinal findings such as fever and nuchal rigidity.22 It is important to consider meningitis in anyone with a history of headaches who presents with a headache that has more prominent neck pain, especially in the setting of altered mental status. Perhaps more commonly, migraine can masquerade as sinusitis and vice versa. Nasal symptoms can accompany migraine,23 and facial pain is prominent in migraine.24 Presence of fever and nasal discharge is helpful for differentiation. Sphenoid sinusitis, specifically, can often be misdiagnosed as migraine, because it features periorbital pain, nausea, and vomiting but rarely has nasal discharge or postnasal drip.25 Among myriad other symptoms, Lyme disease can often feature headache, with migraine semiology appearing most frequently.26 Dental infections may also be a cause of secondary headache.1
Toxic and Metabolic Causes of Headache
The astute physician should always keep toxic syndromes in his or her differential diagnosis, especially in patients presenting with acute headache. Acute carbon monoxide poisoning commonly presents with frontal, throbbing, and continuous pain that can be overlooked given the significant overlap with migraine.27 Many medications cause headache as a side effect, some more notoriously than others, such as phosphodiesterase inhibitors.1
Hypothyroidism is associated with headaches and a large proportion of people with headache attributed to hypothyroidism experience migrainous features, including pulsatile quality of pain, associated nausea or vomiting, and prolonged duration.28 New-onset migraine with or without other associated features of hypothyroidism or worsening migraine in a patient with history of migraine should prompt thyroid studies. Hypoglycemia, particularly postprandial hypoglycemia, may also cause migrainous headaches,29,30 illustrating the importance of taking a good history. It is possible that individuals who experience a postprandial hypoglycemic headache have a predisposition to migraine that is unmasked by hypoglycemia.
Other Headache Causes
Medication overuse headache (MOH) can also be misdiagnosed as migraine. Many people with migraine who use abortive medications frequently experience headache with migrainous features; in fact, medication overuse is a risk factor for conversion of episodic to chronic migraine. (See Migraine Acute Therapies in this issue) Although MOH is classified as a secondary headache disorder, there is debate about this. People who experience medication overuse often have a preexisting headache disorder such as migraine.31
Hypertension can also present as a migrainous headache or a worsening headache in a patient with history of migraine; checking blood pressure is a valuable part of headache evaluation. Severe unilateral orbital headaches with associated visual changes or vision loss can indicate acute glaucoma, which requires urgent intervention. It is, again, crucial to tease out new features of a unilateral headache that may suggest an etiology other than migraine.22 The prevalence of migraine is high in people with underlying inflammatory diseases such as systemic lupus erythematosus.32
Epilepsy also has many features similar to migraine that can lead to mutual misdiagnosis. Focal seizures and seizure aura can mimic migraine aura. Visual migraine aura can be confused for occipital seizures and vice versa, although symptoms are classically distinct. This is further complicated because occipital seizures are often followed by migraine-like headache.33
Migraine is both a diagnosis of inclusion and exclusion. It is a diagnosis of inclusion in that certain clinical features must be present. It is a diagnosis of exclusion in that alternative primary and secondary disorders must be excluded. Once migraine is diagnosed, the goals of treatment are reducing headache frequency and severity, leading to an overall improvement in quality of life. This process can take weeks to months as the right medications are tried. Once headaches improve, ongoing management may be required to maintain control. If headaches do not respond to treatment as expected, the possibility of alternative diagnoses should be reconsidered.
Headache Pattern Changes
After a period of favorable response to treatment, people with migraine may experience exacerbations. When exacerbations occur, there are several possible explanations, including reduced adherence to treatment or emergence of exacerbating factors such as life stress, a head injury or medication overuse. Another possibility is that a new type of headache, primary or secondary, has developed in the setting of preexisting migraine. In anyone diagnosed with migraine, a subtle change such as transition from episodic occurrence to chronic occurrence or change in headache semiology can be the only clue of a new primary or secondary headache. Therefore, familiarity with the red flags and vigilance for the known preexisting headache disorder characteristics are paramount. If investigation of red flags does not culminate in a diagnosis of a secondary headache disorder, then the dilemma that remains is whether or not the deviation from the usual headache pattern represents a new headache disorder or is merely progression of the preexisting headache disorder. Careful history must be taken to help distinguish via identification of triggers, trauma, or possible medication or substance overuse.
Conclusion
Given the wide range of symptoms and headache patterns that can be an expression of migraine, it can be difficult to properly diagnose migraine especially at an initial visit. False positives and false negatives of diagnosis often exist. There is an overlap in headache quality and associated features, including autonomic signs, amongst different primary headache disorders. This overlap emphasizes the importance of thorough history taking when evaluating patients with headache; the ability to find subtle features that a patient experiences can sometimes be paramount in making the appropriate diagnosis. Similarly, many secondary headache disorders can mimic migraine and as a result may be overlooked, with potentially grave consequences. It is also beneficial to remember that a person may have more than a single diagnosis; often comorbid conditions with migraine require a different, more expansive treatment approach. In the end, the answers to our evaluation lie in a comprehensive history and physical exam that should be challenged periodically, especially in the absence of improvement despite treatment.
Disclosures
RBL receives research support from the National Institutes of Health, the Migraine Research Foundation and the National Headache Foundation; holds stock options in eNeura Therapeutics and Biohaven Holdings; serves as consultant, advisory board member, or has received honoraria from the American Academy of Neurology, Alder, Allergan, American Headache Society, Amgen, Autonomic Technologies, Avanir, Biohaven, Biovision, Boston Scientific, Dr. Reddy’s, Electrocore, Eli Lilly, eNeura Therapeutics, GlaxoSmithKline, Merck, Pernix, Pfizer, Supernus, Teva, Trigemina, Vector, Vedanta; and receives royalties from Wolff’s Headache 7th and 8th Edition, Oxford Press University, 2009, Wiley, and Informa. CEA and AM-I have no relationships relevant to this content to disclose.
Ready to Claim Your Credits?
You have attempts to pass this post-test. Take your time and review carefully before submitting.
Good luck!
Recommended
- Imaging & Testing
MRI Clues to Intracranial Infection: Differentiating Bacterial, Viral, Fungal, and Parasitic CNS Disease
Márk Kozák, MD; Máté Sik, MDMárk Kozák, MD; Máté Sik, MD - Imaging & Testing
Neuroimaging: Clinical Impact of Imaging Findings
Laszlo Mechtler, MD, FAAN, FEAN, FASN, FAHSLaszlo Mechtler, MD, FAAN, FEAN, FASN, FAHS - Imaging & Testing
Practical MRI in Neurology: Use Cases, Technologies, and Opportunities for Outpatient Clinics
Joseph Fritz, PhD; Edmond A. Knopp, MD, DABR, FASFNRJoseph Fritz, PhD; Edmond A. Knopp, MD, DABR, FASFNR






