Genetic Testing & Neuromuscular Disorders
In the field of neuromuscular disorders (NMD) many conditions have a genetic basis, making genetic testing an important part of the diagnostic evaluation for NMD. Historically, selecting the appropriate genetic test was complicated by high genetic heterogeneity and lack of distinctive clinical or laboratory markers in many groups of conditions, including hereditary neuropathies, muscular dystrophies, and motor neuron diseases. Genetic testing is the only way to determine a specific genetic cause in people with clinical signs of these conditions, which can lead to accurate genetic counseling, specific treatments, and improved outcomes.
Importantly, many recent advances in genetic technology have resulted in greater accessibility and affordability of genetic testing.1 Multigene panel testing is such an advancement that has transformed the practice of genetic testing in neurology. Although choosing among available gene panels can be challenging, these tests have made it possible to test for multiple genes at once when there are overlapping symptoms or multiple genetic etiologies for a condition. For example, individuals presenting with progressive muscle weakness could have limb-girdle muscular dystrophy (LGMD), Duchenne or Becker muscular dystrophy, or many other forms of hereditary myopathy. Multigene panel testing can differentiate these and provide a specific genetic diagnosis. In some cases, panel testing can evaluate for other genetic causes of muscle weakness (eg, nondystrophic myotonias and metabolic myopathies such as Pompe disease). Other conditions (eg, facioscapulohumeral dystrophy and myotonic dystrophy types 1 and 2) still require a special assay for a specific gene. Overall, currently available genetic tests can shorten the diagnostic odyssey and may allow diagnosis without invasive tests (eg, muscle or nerve biopsy).
Improved Understanding of Genotype-Phenotype Correlations
Wider use of genetic technologies in research and in the clinic has allowed an improved understanding of the full spectrum of genetic conditions and how these sometimes overlap. For example, it was long recognized that there were families that had individuals affected with either amyotrophic lateral sclerosis (ALS) or frontotemporal dementia (FTD), or a combination of both. The 2011 discovery of the repeat expansion in the C9orf72 gene revealed that these are different phenotypes of the same genetic variant.2,3 That discovery has been transformative for our understanding of these neurodegenerative disorders.
Similarly, titin (TTN)-associated skeletal myopathies once encompassed a small number of conditions, including hereditary myopathy with early respiratory failure (HMERF), LGMD type 2J, and tibial distal myopathy (TMD, also known as Udd distal myopathy).4-7 Titin is the largest protein found in humans,1,8,9 and because of the huge size of the TTN gene, testing historically focused only on those parts of the gene where these conditions mapped. Now that changes in technology allow routine sequencing of the full gene, many more TTN-linked myopathies have been discovered.10-13 However, TTN variants are common in the general population,14,15 and in clinical testing many variants of uncertain significance (VUS) are identified. As more individuals have TTN sequencing, the spectrum of titinopathies and our understanding of genotype-phenotype correlations will likely continue to increase.
Clinical Impact of Genetic Testing for NMD
In a 2022 study of 6,849 cases tested for hereditary neuropathy by a large genetic testing laboratory, a molecular diagnosis was found in 8.4%, and another 4.8% had variants that were pathogenic or likely pathogenic for a carrier state. Among the 573 individuals with a molecular diagnosis, 63.7% had genetic diagnoses with specific clinical actionability, including treatment with approved precision therapies (11.5%), potential inclusion in a clinical trial (89%), and changes in medical management/screening (12.6%).16 Considering that this is just 1 example from a condition that is often considered chronic and untreatable, the potential clinical implications of genetic testing in NMD are vast.
ALS provides another example, as gene-targeted treatments are in development with the potential to provide disease-modifying treatment (DMT) for a disorder that currently has a prognosis of rapid decline and premature death. These treatments specifically target a variety of genes including superoxide dismutase type 1 (SOD1), C9orf72, and FUSRNA binding protein (FUS),17,18,a-f and therefore require identifying people with pathogenic variants in these genes to participate in clinical trials.
Even if a specific medication is not yet available or there is not a clinical trial a person can participate in, attaining a genetic diagnosis may have a deep impact for patients and their families. Shortening the diagnostic journey and putting a name to their condition can be beneficial for many individuals, facilitating education, self-empowerment, and a patient community for support. Family members may choose to be screened for the condition and are sometimes candidates for presymptomatic testing and possibly even presymptomatic treatment.19
Even when test results are negative or uncertain, the results may have substantial consequences for patients and families.20-23 Whenever possible, it is recommended to refer people for a consultation with a licensed genetic counselor who can help patients prepare for genetic testing and navigate what may come after it.24
Sponsored Genetic Testing
Genetic testing sponsored by third parties is free to the patient, the health care facility, and the provider who orders it. Typically, the third party is a genetic testing laboratory using funding from pharmaceutical companies that have developed or are developing treatments for NMD. This allows companies with approved or potential treatments to indirectly identify a cohort of patients who may be candidates for their treatment or clinical trials.25
There is usually an element of data gathering with sponsored testing, with anonymized genetic data stored in a database that can be used or licensed to others to use in future research. This can also be used by companies that want to understand the frequency of specific variants to consider for developing treatments. In short, companies may have motivations for “picking up the tab” for this testing, and the laboratories may be incentivized to work with them because it increases the number of tests they will perform and invoice.
Potential downsides of these programs are overuse (genetic testing of people who may not need it), misinterpretation/misdiagnosis by clinicians unfamiliar with testing, and long-term effects on reimbursement of genetic tests. Although it is beneficial to enable greater access to genetic testing, just because a test is free does not mean everyone should have it. Genetic tests are often not appropriate as screening tests because they do not give a simple yes or no answer in many cases.
Results of genetic testing can be complex with reports that are often several pages long. Health care providers who are not accustomed to ordering genetic tests may not be fully prepared to interpret these complex results, especially when ordering multigene panel tests that identify VUS in the majority of those tested (Box).26 This is another reason to involve a genetic counselor in the care of patients referred for genetic testing, regardless of how it is financially covered.
With free genetic testing sponsored by industry, there is also the question of how long it will be available, which is concerning because reimbursement of genetic testing for neurologic conditions is not approved by the Centers for Medicaid and Medicare Services (CMS). If the availability of sponsored testing declines and the CMS still has not approved reimbursement, the cost of genetic testing could come back to the patient and the health care institution.
Ordering Genetic Tests
The decision to have genetic testing can be burdensome, especially when a clinically suspected condition may be either hereditary or idiopathic (eg, ALS). In cases where there is not a clear family history, the decision to have genetic testing could affect an entire family and thus may be weightier for the patient and clinician to consider. Many people may grapple with the reality that they may have a condition that they could pass on or may already have passed on to their children.
Research in people with ALS, however, shows they may want genetic testing more than a neurologist might think.27 In this study, neurologists tended to emphasize the scientific value of testing, but said they wouldn’t want genetic testing for themselves, whereas patients valued the personal implications for themselves and their families and were more likely to say they would have genetic testing. This disparity may reflect having different interests at stake, and it is important to remember that patients are increasingly empowered to seek information about themselves and their health to participate in shared decision-making. It may be that we need to catch up with our patients and be more open about what technology is available.
People considering genetic testing do often have concerns about privacy and how labs, the government, insurance comp-anies, or employers could use a person’s data. It is important to provide clear information about what portion of the genome is being sequenced, how data will be deidentified, and what might be shared in public databases.28 Cost may be an issue, although this has diminished considerably as the cost of some gene panels has gone from over $30,000 initially to between $100 and $1,000 today29—or at no cost through sponsored testing.
Clinically, it may be useful to frame genetic testing as potentially empowering, providing information that can help to understand the cause of a condition, provide specific information to family members, and, in some cases, offer targeted treatments and greater confidence in treatment. At the same time, it is critical to respect that some patients may not want genetic testing. Unless determining eligibility for clinical trials, the decision need not be urgent. It may be useful to state genetic testing can always be considered in the future and make a shared decision about when to discuss it again.
Patient Education
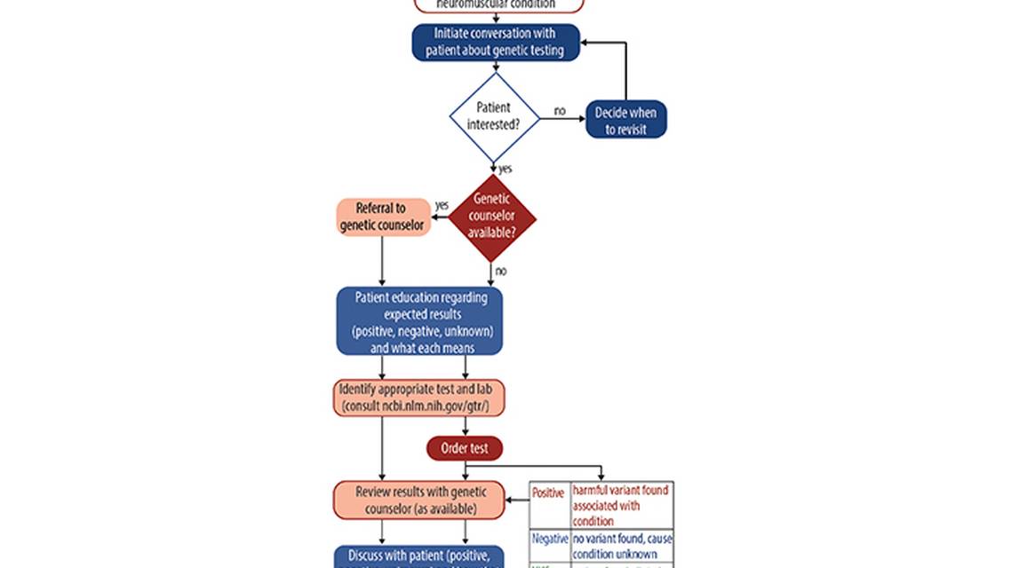
Once a decision to pursue genetic testing has been made, it is essential to ensure that patients receive education about what results can be expected (Figure).20-24 Patients who have multigene panel testing need to be informed that the test is complicated and results may be returned as positive, negative, uncertain, or a combination of these. It is important to verify that patients understand what is meant by positive, negative, and uncertain results. For individuals who are uncomfortable with uncertainty, it may be beneficial to delay or not have genetic testing. Transparency in communicating what to expect and having humility about the possibility of not understanding what results mean is beneficial.

The Role of Genetic Counselors
Genetic counselors are specifically trained in providing genetic testing and educating patients and should be involved whenever possible. Genetic counselors can also be a professional resource who provide knowledge and advice to clinicians, ideally, as a part of the team in multidisciplinary clinics. Most genetic counselors welcome patient referrals with requests to test for specific genes. Genetic counselors and neurologists can collaborate to provide patients with the best information and the most access to technologies that could benefit them.
Summary
Genetic testing can improve the diagnostic process in practice today with greater benefits to be expected as more gene-targeted therapies are developed for a wider range of conditions. Once limited to testing for highly penetrant monogenic diseases due to high costs, genetic testing for the thousands of potentially causative gene variants is now routine, with costs for patients and health care systems typically ranging from $0 with sponsored testing to $1,000. The decision to have genetic testing can be challenging, but with patient education and genetic counseling, outcomes are generally positive, suggesting clinicians should not hesitate to discuss the potential benefits of such testing with their patients.
Ready to Claim Your Credits?
You have attempts to pass this post-test. Take your time and review carefully before submitting.
Good luck!
Recommended
- Imaging & Testing
Practical MRI in Neurology: Use Cases, Technologies, and Opportunities for Outpatient Clinics
Joseph Fritz, PhD; Edmond A. Knopp, MD, DABR, FASFNRJoseph Fritz, PhD; Edmond A. Knopp, MD, DABR, FASFNR - Neuromuscular
Living with Spinal Muscular Atrophy: Genetic Testing, Therapy, and More
Andrew Cherico; John W. Day, MD, PhDAndrew Cherico; John W. Day, MD, PhD - Neuromuscular
The Consequences of Delays in the Diagnosis of Generalized Myasthenia Gravis
John A. Morren, MD, FAAN, FAANEMJohn A. Morren, MD, FAAN, FAANEM






